在线留言|加入收藏|网站地图
您当前位置:网站首页 >> 新闻中心 >> 技术前沿 >> 浏览文章
技术前沿Technology frontier

电力新质生产力讲堂:中外技术标准体系介绍及差异性分析—湖南省电力领域国际数据服务平台

发布时间:2024年07月22日 来源:智能电力联盟 点击:

7月18日下午,电力新质生产力讲堂——中外技术标准体系介绍及差异性分析在线上进行直播讲解。本次直播由智能电力联盟主办,海菁汇、光伏储能网协办。

本次直播由北京双泽信息技术有限公司创建人、CEO张勇担任主讲老师,智能电力联盟、湘江智汇产促中心秘书长吴蓉担任主持人。

电力新质生产力讲堂:中外技术标准体系介绍及差异性分析—湖南省电力领域国际数据服务平台

(直播截图)

本次讲堂主要围绕湖南省电力领域国际数据服务平台为大家讲解如何以技术标准为核心的国际产业信息支持国际贸易,企业国际化以及国际工程项目的实施。通过深入分析中外技术标准的差异性和特点,我们可以更好地了解国内外市场的需求和趋势,指导企业按照国际标准进行产品设计、生产和检验,同时推动国内外技术标准的融合与互认,为国际贸易和技术合作创造更加有利的条件。

分享结束后引发了大家的深度思考,也在评论区踊跃留言,与讲师互动。直播间观看人数达到千余人。


湖南省电力领域国际数据服务平台

电力新质生产力讲堂:中外技术标准体系介绍及差异性分析—湖南省电力领域国际数据服务平台

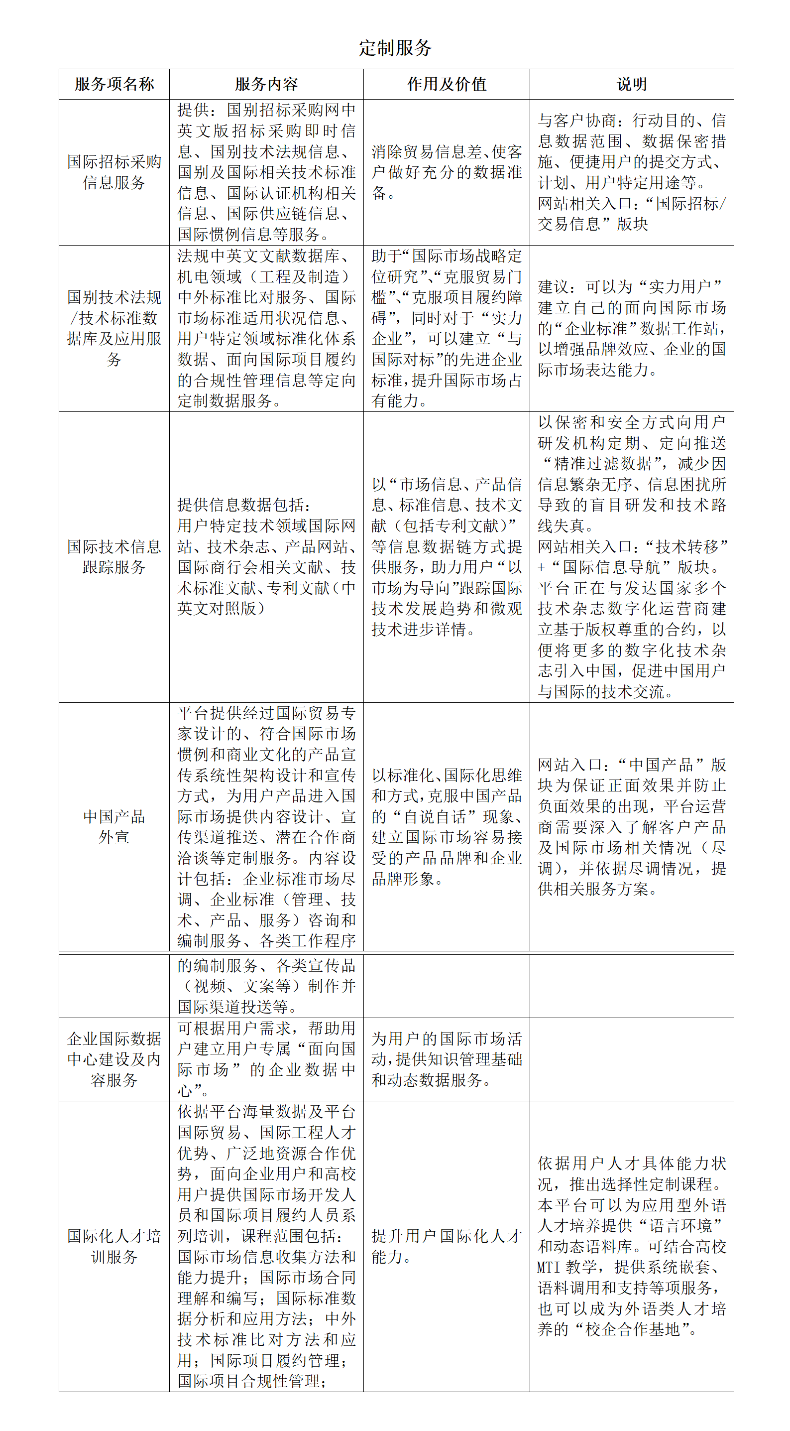
一、平台介绍

2023年,湖南省智能电力设备产业技术创新战略联盟联合北京双泽信息技术有限公司搭建了“湖南省电力领域国际数据服务平台”。

湖南省电力领域国际数据服务平台是生态环境领域的专业信息“集市”。本平台面向湖南省的工程企业、制造企业、中小企业、高校、科研机构、出版机构及媒体的用户、企业家、商协会的用户和类平台运营管理人员。可以为专业人员提供国际信息的获取、解析、应用等功能,以及国际信息应用的配套产品和服务,为企业的国际化提供智慧管理平台及专业数据服务。

平台可以有针对性地为湖南省业内(不限于)企业、从业人员提供行业内及行业相关信息服务,向世界推介中国科技成果和工业产品,强化业内信息的分类,体现行业特色,全面实施与行业特征紧密结合的科技信息、行业信息、产品信息、供求、招商、推广等电子化的商务运作。

平台基于工业领域专业知识体系底层逻辑支持,梳理并整合全球范围内工业相关专业数据,内嵌高品质智能翻译服务系统,为电力领域专业机构及个人开展投资、工程管理、制造、贸易、科研、政策研究、国内外合作与交流等工作,打造一个以专业数据为支持的数字化综合服务型平台。为国际项目投资、风险管理、项目管理、技术研发等各项工作提供数据支持及相应软件的数据接口。可实现目标如下:

·有力支撑国际专业信息数据获取、系统化的数字化应用体系建设;

·帮助专业用户及时、详细、高效地获取并应用国际范围内的工业领域专业技术“情报”信息;

·依据各项主题进行分类,将各类数据进行有序梳理,实现各类信息的专业分类检索和中英文即时对照呈现及条款比对。


二、平台功能

1.国际产业数据全息导航:平台拥有超过近千个数据源(成长中),并按照工业逻辑和专业架构对数据源及数据类别进行分类,让用户直达国际数据,克服国际贸易和各类国际产学研合作中的信息差,从而建立“低信息差的自由贸易环境”(产业信息类别包括:国际招标采购信息、国际/国别标准及法规数据、技术贸易所需的技术转移数据、产品数据、中国产品数据等)。

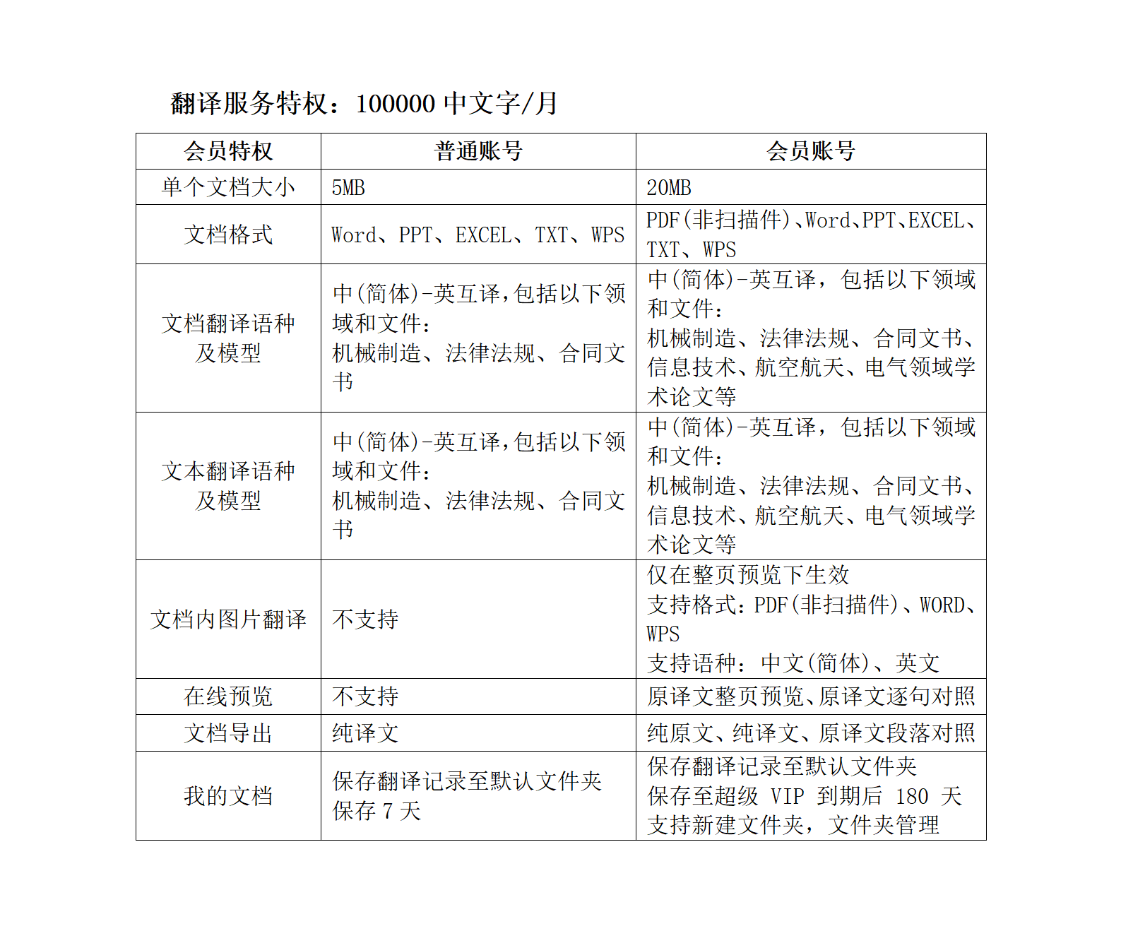
2.跨境数据无障碍获取和使用:平台底层以中国唯一获得电力行业认证的智能翻译服务系统为支撑,实现工业领域跨境数据的中英双语精准互译,从而实现跨境多语种产业数据的无障碍阅读和使用。

3.用户专属“国际产业数据库”:平台实现自动更新数据,并且用户可以以“订阅”的形式,定制化用户用户专属的“国际产业信息库”。

4.技术标准、法规数据分析和应用(SSIA 服务):中外技术标准数据分析和应用系统,获得省部级科技进步一等奖。基于此项技术,提供 SSIA 服务。

5.开放的“国际合作服务区”:平台面向国际,开放合作,专属“国际合作服务区”为国际高端服务业所属专区,更加有利于自由贸易营商环境的优化,也为高端服务业的国际合作提供便捷场景。

6.平台提供一站式数据关联服务:平台利用先进的“跨语言数据挖掘与关联”技术路线为支撑,可以为用户提供一站式数据关联服务。


三、平台服务

电力新质生产力讲堂:中外技术标准体系介绍及差异性分析—湖南省电力领域国际数据服务平台

电力新质生产力讲堂:中外技术标准体系介绍及差异性分析—湖南省电力领域国际数据服务平台

电力新质生产力讲堂:中外技术标准体系介绍及差异性分析—湖南省电力领域国际数据服务平台

四、平台网址

http://gmi-hn.sunther.com


五、联系方式

针对以上平台运营商提供的定制化服务的具体内容、报价以及相关优惠活动等,可联系平台运营商进行线下协商。

智能电力联盟秘书处:黄雅怡 18711759100(微信同号,请备注来意)


湖南省科学技术厅、长沙市科技局主管, 湖南省智能电力设备产业技术创新战略联盟主办,长沙市智能电力设备产业技术创新战略 联盟承办

版权所有 ©  长沙市智能电力设备产业技术创新战略联盟

公司地址:湖南省长沙市岳麓区岳麓西大道1698号麓谷科技创新创业园B1栋914,915室

电话:18569631960    技术支持:龙帝网络科技

备案号:湘ICP备16011723号

扫一扫,获得技术创新解决方案 扫一扫,获得技术创新解决方案